OPアンプ3つの差動増幅回路で作る筋電計
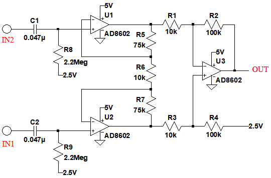
図1は,OPアンプ(AD8602)(1)を3つ使用した差動増幅回路で構成した筋電信号増幅回路です.
図2は,図1の筋電信号増幅回路を使用して筋電図(ElectroMyoGraphy:EMG)(2)を測定しているときの模式図です.IN1端子とIN2端子を腕の皮膚に貼り付けて筋電信号を取り出し,筋電信号増幅回路で増幅します.
この筋電信号増幅回路のOUT端子に出力された筋電信号のピーク・ツー・ピーク電圧が400mVだった場合,IN1端子とIN2端子間に入力された筋電信号の,ピーク・ツー・ピーク電圧は(a)~(d)のどれでしょうか.

OUT端子の信号のピーク・ツー・ピーク電圧が400mVのとき,入力信号電圧は?

IN1端子とIN2端子を腕の皮膚に貼り付けて筋電信号を取り出して増幅する.
(a) 2.5mV (b) 5mV (c) 10mV (d) 20mV

筋電信号は,脳からの指令を受けて筋肉が収縮する際に発生する,微弱な電気信号です.筋電信号に含まれる周波数成分は5Hz~500Hz程度と言われています.
IN1端子とIN2端子間の電圧は,OUT端子の電圧を差動増幅回路のゲインで割れば,簡単に計算できます.
図1の差動増幅回路のゲインGは次式で表されます.
G=(R2/R1)*(1+2*R5/R6)=(100k/10k)*(1+2*75k/10k)=160
OUT端子の信号のピーク・ツー・ピーク電圧が400mVなので,IN1端子とIN2端子間の電圧は「400mV/160=2.5mV」と計算できます.
●筋電図とは
人間が腕を動かそうとすると,脳から神経を経由して腕の筋肉に信号が伝わり,筋肉が収縮します.筋肉は筋繊維の集合体で,筋肉が収縮するときに,それぞれの筋繊維に活動電位と呼ばれる電圧が発生します.
腕の表面に電極を取り付けることで,それぞれの筋繊維が発生する信号を合算したものを検出することができます.この信号を,横軸を時間として表したものが,表面筋電図です.
表面筋電信号は,図2のように,観察したい筋肉上の皮膚に,2つの電極を貼り付けて,その差電圧を取得します.筋電信号の大きさは,数十μV~数mVで,周波数成分としては,5Hz~500Hzと言われています.
筋電図はリハビリやスポーツ科学,義手制御など幅広い分野で利用されています.
●3つのOPアンプを使用した差動増幅回路
筋電信号は,2つの電極の差電圧として取得する必要があるため,信号の増幅には差動増幅回路が使用されます.図3は,3つのOPアンプを使用した差動増幅回路です.この回路は,次の特徴があるため,高性能な差動増幅回路として広く使われています.
・入力インピーダンスが大きい
・1本の抵抗でゲインを変更することができる
・同相除去比が大きい

入力インピーダンスが大きく,1本の抵抗でゲインを変更することができる.
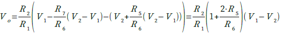
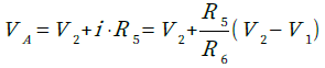
図3のゲインを計算するため,入力端子に,V1とV2という電圧を加えたときの,出力電圧(VOUT)を計算します.まず,R5,R6,R7それぞれの上端のノードの電圧をVA,VB,VCとします.
OPアンプが正常に動作している場合,反転入力端子の電圧は,非反転入力端子の電圧と等しくなります.そのため「VB=V2,VC=V1」となります.ここで,R6に流れる電流を「i」とすると,その電流値は式1で計算できます.
・・・・・・・・・・・・・・・・・・・・・・・・・・・・・・・・・(1)電流(i)は,R5にも流れます.そのため,VAはiを使用して式2のように表すことができます.
・・・・・・・・・・・・・・・・・・・・・(2)同様に電流(i)はR7にも流れます.そのため,VDは,iを使用して式3のように表すことができます.
・・・・・・・・・・・・・・・・・・・・・(3)OPアンプ(U3)は「R1=R3,R2=R4」とすると,VAとVDを入力とした差動増幅回路として動作します(3).そのため,式4が成立します.
・・・・・・・・・・・・・・・・・・・・・・・・・・・・(4)ここで「R5=R7」として,式4のVAとVDに式2および式3の内容を代入すると,式5が得られます.
・・・・・(5)式5より,この差動増幅回路のゲイン(G)が,式6となることが分かります.
・・・・・・・・・・・・・・・・・・・・・・・・・・・・・・(6)式6より,ゲインは「R1,R2,R5,R6」で設定できることが分かります.しかし「R1,R2,R5」の値を変更する場合,前述したように「R1=R3,R2=R4,R5=R7」であるため,「R3,R4,R7」も同時に変更する必要があります.一方,「R6」は単独でゲインを変更することができます.そのため,本回路では,1本の抵抗(R6)の値を変えることで,ゲインを調整することができます.
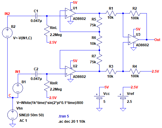
●差動増幅回路のゲインを検証する
図4は,3つのOPアンプを使用した差動増幅回路のゲインを検証するための回路図です.定数は,図1と同じです.

V1とV2はピーク電圧625μVで250Hzの正弦波となっている.
IN1とIN2に逆位相の正弦波信号を加え,OUT端子の電圧を観察します.この回路のゲインは,式6を使用して,式7のように160倍(44dB)と計算できます.
・・・・・・・・・・・・・・・・・(7)V1とV2は,ピーク電圧625μVで250Hzの正弦波です.互いに逆極性となっているため,IN1とIN2にはピーク電圧1.25mVの正弦波が印加されます.ピーク電圧が1.25mVなので,ピーク・ツー・ピーク電圧は2.5mVになります.そして,差動増幅回路のゲインが160倍なので,OUT端子には,ピーク・ツー・ピーク電圧「2.5mV*160=400mV」の正弦波が出力されることになります.
図5は,図4のシミュレーション結果です.

ピーク・ツー・ピーク電圧2.5mVの正弦波が入力され,400mVの正弦波が出力されている.
上段は,IN1端子とIN2端子間の電圧です.ピーク・ツー・ピーク電圧2.5mVの正弦波が入力されていることが分かります.下段は,OUT端子と2.5V端子間の電圧です.ピーク・ツー・ピーク電圧400mVの正弦波が出力されています.そのため,図4の差動増幅回路のゲインGが「G=400mV/2.5mV=160(44dB)」であることが分かります.
●差動増幅回路の同相除去機能を検証する
図6は,3つのOPアンプを使用した差動増幅回路の同相除去機能をシミュレーションするための回路です.

Vhnはハム・ノイズを模擬する電圧源で,B1とB2は,筋電信号を模擬するためのビヘイビア電圧源
Vhnは,ハム・ノイズを模擬する電圧源で,IN1端子とIN2端子に同相の信号を加えます.AC解析用の信号と,トランジェント解析用のピーク電圧50mVで周波数50Hzの信号が設定されています.
B1とB2は,筋電信号を模擬するためのビヘイビア電圧源で,IN1端子とIN2端子に差動信号を加えます.
B1は「V=White(1k*time)*sin(2*pi*0.1*time)/800」と設定してあり,トランジェント解析時は,White関数を使用して,±0.5Vのランダム電圧を毎秒1000個生成し,0.1Hzの正弦波を掛けることで振幅を制御して,筋電信号を模擬しています.B2は,B1とは逆位相の電圧を発生します.
図7は,図6のAC解析のシミュレーション結果です.同相ゲインは-70dBとなっており,差動ゲインが44dBなので,同相除去比は「44dB-(-70dB)=114dB」となることが分かります.

同相ゲインは-70dBとなっている.
図8は,図6のトランジェント解析のシミュレーション結果です.

下段がOUT端子と2.5V端子の差電圧で,筋電信号を模擬した波形のみとなっている.
上段は,IN1端子とIN2端子の電圧で,50Hzの同相成分しか確認することができません.下段は,OUT端子と2.5V端子の差電圧で,50Hzの同相成分は消え,B1,B2で作成した筋電信号を模擬した波形のみとなっています.
以上,3つのOPアンプを使用した差動増幅回路について解説しました.図3の回路は,R2/R1とR4/R3の抵抗比がずれると,同相除去比が悪化してしまう点に注意が必要です.
◆参考・引用*文献
(1) AD8602データシート:アナログデバイセズ
(2) 表面筋電位(EMG)とは - 技術紹介:(株)ALTs
(3) 差動増幅回路で作るボーカル・キャンセル回路:CQ出版社
解説に使用しました,LTspiceの回路をダウンロードできます.
LTspice12_017.zip
●データ・ファイル内容
EMG_amp_gain.asc:図4の回路
EMG_amp_gain.plt:図5のグラフを描画するためのPlot settingsファイル
EMG_amp_AC.asc:図6の回路
EMG_amp_AC.plt:図7のグラフを描画するためのPlot settingsファイル
EMG_amp_TRAN.asc:図8をシミュレーションするための回路
EMG_amp_TRAN.plt:図8のグラフを描画するためのPlot settingsファイル
■LTspice関連リンク先
● LTspice ダウンロード先
● LTspice Users Club
● LTspice メール・マガジン全アーカイブs
◆ Season01 LTspice電子回路マラソン・アーカイブs
◆ Season02 LTspiceアナログ電子回路入門アーカイブs
◆ Season03 LTspice電源&アナログ回路入門アーカイブs
◆ Season04 IoT時代のLTspiceアナログ回路入門アーカイブs
◆ Season05 オームの法則から学ぶLTspiceアナログ回路入門アーカイブs
◆ Season06 LTspiceエデュケーショナル・ファイルで学ぶアナログ回路アーカイブs
◆ Season07 LTspiceドット・コマンドから学ぶアナログ回路アーカイブs
◆ Season08 LTspiceで始める実用電子回路入門アーカイブs
◆ Season09 LTspiceで学ぶオーディオ回路入門アーカイブs
◆ Season10 LTspiceとデータシートで学ぶ実践アナログ回路入門アーカイブs
◆ Season11 LTspiceとデータシートで学ぶ実践アナログ回路アーカイブs









