反転増幅回路とフォト・ダイオードで作る感度切り替え付き照度計
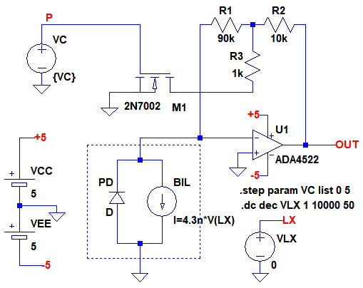
図1は,フォト・ダイオード(S16839-01MS)とOPアンプ(ADA4522)(1)を使用した反転増幅回路で構成した,感度切り替え付き照度計です.
OPアンプ(U1)の出力(OUT)は,マイコンのA-Dコンバータに接続されています.また,マイコンのI/Oポート(P)に接続されたMOSトランジスタ(2N7002)により,感度を切り替えます.
この回路で,I/OポートのP点が0Vの状態で,この照度計に1000lxの光を当てたとき,OUT端子の電圧は0.43Vでした.
この条件で,P点の電圧を5Vにしたとき,OUT端子の電圧は(a)~(d)のどれになるでしょうか.ただし,MOSトランジスタ(M1)のオン抵抗は無視できるものとします.

マイコンのI/Oポート(P)に接続されたMOSトランジスタにより感度を切り替える.
(a) 43mV (b) 0.86V (c) 2.15V (d) 4.3V

まず,P点が0Vのときの電流・電圧変換ゲインを求めます.次に,P点が5Vのときの電流・電圧変換ゲインを計算し,ゲインがどのように変化するかを考えれば,出力電圧が分かります.
図1でP点の電圧が0VでM1がOFFしているときの電流・電圧変換ゲイン(GOFF)は次式から100kΩです.
R1+R2=90k+10k=100kΩ
P点の電圧を5Vとして,M1をONさせたときの電流・電圧変換ゲイン(GON)は,次式から1000kΩとなります.
GON=R1+R2+(R1*R2)/R3=90k+10k+(90k*10k)/1k=1000kΩ
P点の電圧を5Vにすると,電流・電圧変換ゲインが10倍になるため,出力電圧も10倍となり「0.43V*10=4.3V」となります.
●電流信号を電圧信号に変換するアンプ
図2は,フォト・ダイオードなどの電流信号を,電圧信号に変換するときに使用する,反転増幅回路を使用した,トランス・インピーダンス・アンプ(TIA:Transimpedance Amplifier)です.

電流信号を電圧信号に変換する,電流電圧変換ゲインはR1で決まる.
このアンプの出力電圧(VOUT)は式1で表されます.
・・・・・・・・・・・・・・・・・・・・・・・・・・・・・・・(1)電流信号を電圧信号に変換する,電流電圧変換ゲインはR1で決まります.
●TIAのゲインを切り替える方法
トランス・インピーダンス・アンプ(TIA)のゲインを切り替える方法は,図2の帰還抵抗(R1)の値を変える必要があります.切り替える方法は,双投式スイッチと単投式スイッチを使用する方法があります.双投式スイッチは,2つの回路を切り替えることができます.単投式スイッチは,ON/OFFだけのスイッチです.
図3は,2回路を切り替えることのできる,双投式スイッチ(S1)で,帰還抵抗を切り替えてゲインを変更するTIAです.

電子的にゲインを切り替える場合は,S1にアナログ・スイッチICを使用する必要がある.
スイッチを切り替えることで,電流電圧変換ゲインをR1とR2に切り替えることができます.ただし,ゲインの切り替えを電子的に行うためには,S1にアナログ・スイッチICを使用する必要がありコストがかかります.
●単投式スイッチを使用してTIAのゲインを切り替える
図4は,GNDに接続された単投式(ON/OFF)スイッチ(S1)で,ゲインを切り替えることのできるTIAです.S1は単純なON/OFF動作のため,MOSトランジスタなどを使用して,安価に電子的にゲインを切り替えることができます.図1は,この回路のスイッチにMOSトランジスタを使用した回路となっています.

S1にMOSトランジスタなどを使用して,安価に電子的にゲインを切り替えることができる.
●単投式スイッチを使用したTIAのゲインを求める
図4の回路で,S1がOFFのときは,R3はゲインに関与しません.そのため,R1とR2で電流電圧変換ゲイン(GOFF)が決まり,式2で表されます.
・・・・・・・・・・・・・・・・・・・・・・・・・・・・・・・・・(2)
図5は,S1がONのときのTIAのゲインを求めるための回路図です.

図5において,A点の電圧(VA)は式3で表されます.
・・・・・・・・・・・・・・・・・・・・・・・・・・・・・・・・・(3)式2のA点の電圧からR3に流れる電流(IR3)を求めると式4になります.
・・・・・・・・・・・・・・・・・・・・・・・・・・・・(4)R2に流れる電流(IR2)は,ILとIR3を足したものになるため,式5で表されます.
・・・・・・・・・・・・・・・・・・・・・・・・(5)OUT端子の電圧(VOUT)は,A点の電圧に,R2の電圧を足したものなので,式6のように計算できます.
・・・・・(6)式6より,S1がONのときのTIAのゲイン(GON)は式7となることが分かります.
・・・・・・・・・・・・・・・・・・・・・・・・・(7)
●TIAゲインと出力電圧を計算する
図1は,図4の回路のS1にMOSトランジスタを使用したものです.図1の定数は「R1=90kΩ,R2=10kΩ,R3=1kΩ」となっています.この定数で,式2および式7を使用してゲインを計算してみます.S1がOFFのときのゲインは,式8のように,100kΩとなります.
・・・・・・・・・・・・・・・・・・・・(8)
S1がONのときのゲインは,式9のように,1000kΩとなります.
・・・・・・・(9)
式8,式9からわかるように,S1がONすると,ゲインが10倍になります.問題文では,S1がOFFのときの出力電圧が,0.43Vだったので,S1をONにすると,出力は10倍の4.3Vになります.
●感度切り替え付き照度計を確認する
図6は,図1の感度切り替え付き照度計をシミュレーションする回路です.フォト・ダイオードの等価回路にはビヘイビア電流源を使用し,電圧源(VLX)の出力電圧[V(LX)]で電流値をコントロールしています.
V(LX)を照度とみなし,1lxあたり,4.3nAの電流を出力するように設定しています.スイッチ用MOSトランジスタのゲートは電圧源(VC)でコントロールします.「.step」コマンドでVCの電圧を0Vと5Vに変化させ,スイッチがOFFとONの状態として,VLXの出力電圧を1Vから10000Vまで変化させるシミュレーションを行います.これで,フォト・ダイオードに1lxから10000lxの光が当たったときの,出力電圧が分かります.

照度に相当するVLXの出力電圧を1Vから10000Vまで変化させる.
図7は,図6のシミュレーション結果です.

VC=5Vでは,TIAのゲインが大きくなっており,OUT端子の電圧は4.3Vとなっている.
青線は「VC=0V」で,M1がOFFのときの特性です.1000lxのときのOUT端子の電圧は0.43Vとなっています.また,OUT端子の電圧は10000lxまで飽和することなく,照度に比例した電圧となっています.
赤線は「VC=5V」で,M1がONのときの特性です.TIAのゲインが大きくなっており,1000lxのときのOUT端子の電圧は,4.3Vとなっています.また,OUT端子の電圧は1160lx以上の場合,5Vで飽和しています.このモードは1160lx以下のときに,照度を高精度に測定したいときに使用することになります.
以上,感度切り替え付き照度計について解説しました.図4の回路は,TIA以外に,反転増幅回路のゲイン切り替え回路としても使用できます.また,ゲインを切り替えない場合でも,大抵抗が用意できないときに,ゲインを大きくするテクニックとしても有効です.
◆参考・引用*文献
(1) AD4522データシート:アナログデバイセズ
(2) 反転増幅回路とフォト・ダイオードで作る照度計:CQ出版社
解説に使用しました,LTspiceの回路をダウンロードできます.
LTspice12_009.zip
●データ・ファイル内容
2R_illuminance_m.asc:図6の回路
2R_illuminance_m.plt:図7のグラフを描画するためのPlot settingsファイル
■LTspice関連リンク先
● LTspice ダウンロード先
● LTspice Users Club
● LTspice メール・マガジン全アーカイブs
◆ Season01 LTspice電子回路マラソン・アーカイブs
◆ Season02 LTspiceアナログ電子回路入門アーカイブs
◆ Season03 LTspice電源&アナログ回路入門アーカイブs
◆ Season04 IoT時代のLTspiceアナログ回路入門アーカイブs
◆ Season05 オームの法則から学ぶLTspiceアナログ回路入門アーカイブs
◆ Season06 LTspiceエデュケーショナル・ファイルで学ぶアナログ回路アーカイブs
◆ Season07 LTspiceドット・コマンドから学ぶアナログ回路アーカイブs
◆ Season08 LTspiceで始める実用電子回路入門アーカイブs
◆ Season09 LTspiceで学ぶオーディオ回路入門アーカイブs
◆ Season10 LTspiceとデータシートで学ぶ実践アナログ回路入門アーカイブs
◆ Season11 LTspiceとデータシートで学ぶ実践アナログ回路アーカイブs









