反転増幅回路で作るオーディオ・ミキサー回路
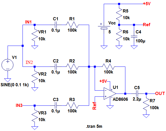
図1は,OPアンプ(AD8606)(1)を用いた反転増幅回路で構成された,3入力のオーディオ・ミキサー回路です.ボリューム(VR1~VR3)は,それぞれの入力レベル(IN1~IN3)を調整するために使用します.
この回路で,ボリューム(VR1~VR3)の摺動子を全て上端にして,IN1とIN2に1kHzでピーク電圧が100mVの正弦波信号を加え,IN3には信号を接続せずオープンとした場合注1,OUT端子のピーク電圧は(a)~(d)のいくつになるでしょうか.

(a) 100mV (b) 150mV (c) 200mV (d) 250mV

図1の回路は,反転増幅回路を使用しています.反転増幅回路のゲインがどのように決まるのかを考えれば,答えは簡単に分かります.
図1の回路で,IN1端子からOUT端子までのゲインはR4/R1となります.そして,IN2端子からOUT端子までのゲインはR4/R2となります.
IN1端子の電圧をVIN1とし,IN2端子の電圧をVIN2とすると,OUT端子の電圧(VOUT)は次式となります.
VOUT=VIN1*(R4/R1)+VIN2*(R4/R2)
R1~R4が100kΩで,VIN1とVIN2がともに100mVであることを代入すると,次式となり,OUT端子のピーク電圧は200mVとなります.
VOUT=100m*(100k/100k)+100mV*(100k/100k)=200mV
●反転増幅回路のゲインを計算
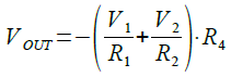
図2は,基本的なOPアンプ応用回路の1つである,反転増幅回路です.文字通り,出力信号の位相が,入力信号の位相に対し,反転している増幅回路です.

出力信号の位相が,入力信号の位相に対し,反転している.
図2を使用して,反転増幅回路のゲインを計算してみます.まず,OPアンプのゲインは非常に大きいため,「+入力端子」と「-入力端子」の電圧差は限りなく小さく,両者は,ほぼ等しいと考えることができます.
図2では「+入力端子」がGNDに接続されているため,「-入力端子」の電圧はGNDと同じになります.そのため,抵抗R1に流れる電流(IR1)は式1で計算できます.
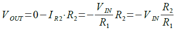
・・・・・・・・・・・・・・・・・・・・・・・・・・・・・・・・・・(1)OPアンプの入力には電流が流れないため,IR1とIR2は等しくなります.「-入力端子」がGNDと同じ電圧のため,Out端子はGND(0V)からR2の電圧降下分だけ下がった電圧となり,式2で表されます.
・・・・・・・・・・・・・・・・・(2)式2より,反転増幅回路のゲインは式3で表されることが分かります.
・・・・・・・・・・・・・・・・・・・・・・・・・・・・・(3)ゲインの符号が「-」(マイナス)なのは,出力信号が入力とは逆位相になることを表しています.
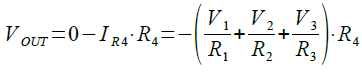
●反転増幅回路を使用した加算回路
反転増幅回路を使用すると,複数の信号を加算する加算回路を構成することができます.オーディオ・ミキサー回路は,複数の信号の,レベルを調整して加算する機能を持った回路です.そのため反転増幅回路を使用した加算回路は,オーディオ・ミキサー回路として使用することができます.図3は,反転増幅回路を使用した3入力の加算回路です.

OUT端子の電圧はV1~V3をR1~R3の抵抗比で加算したものになる.
抵抗R1に流れる電流(IR1)は「IR1=V1/R1」となります.同様に「IR2=V2/R2,IR3=V3/R3」が成立します.また,抵抗R4に流れる電流(IR4)はR1~R3に流れる電流を足したものなので「IR4=IR1+IR2+IR3」となります.これらの条件から,式2と同様にOUT端子の電圧を求めると,式4になります.
・・・・・・・・・・・・・・・・・(4)式4から分かるように,OUT端子の電圧は「V1~V3」を「R1~R3」の抵抗比で加算したものになります.「R1~R4」を全て同じ抵抗値とした場合は「VOUT=-(V1+V2+V3)」となります.
●入力信号が漏れ込まない反転増幅回路の加算回路
図4は,図3の加算回路で,信号源(V3)を非接続とした場合の回路図です.

この場合のOUT端子の電圧は式5になり,V3が0Vだった場合と同じです.
・・・・・・・・・・・・・・・・・・・・・・・・・・(5)つまり,信号源を接続したときと,非接続だった場合に,他の信号源のゲインに変化はありません.また,図4のOPアンプの「-入力端子」はGNDと同じ電圧です.そのため,信号源が接続されていないIN3端子の電圧もGND電位となり,他の入力信号が漏れ込むことはありません.
●入力信号が漏れ込むことがある非反転増幅回路の加算回路
一般的に加算回路は,反転増幅回路が使用されます.ただし,特定の条件では,非反転増幅回路でも加算回路を構成することができます.図5が非反転増幅回路を使用した加算回路です.

信号源(V3)を非接続とすると,V1,V2のゲインが変化してしまう.
図5(a)は,3入力加算回路の3つの入力に信号源を接続した回路です.R1~R3を全て同じ抵抗値とすると,図5(a)のOUT端子の電圧は,式6で表すことができ,3入力の加算回路として動作することが分かります.
・・・・・・・・・・・・・・・・・・・・・・・(6)ただし,図5(b)のように3入力加算回路の3つの入力の2つだけに信号源を接続し,V3の信号源を非接続とした場合,ゲインは式7となり,V1,V2のゲインが変化してしまいます.
・・・・・・・・・・・・・・・・・・・・・・・・・(7)また,オープンとなったIN3端子には(V1+V2)/2という信号が漏れ込んでしまいます.そのため,一般的に加算回路としては,反転増幅回路が使用されます.
●オーディオ・ミキサー回路を検証する
図6は,図1の,反転増幅回路を使用したオーディオ・ミキサー回路を,シミュレーション用に書き換えたものです.OPアンプを5V単一電源で動作させるため,R5,R6で電源電圧の1/2のRef電圧を作っています.IN1とIN2を接続し,1kHzでピーク電圧100mVの正弦波信号源(V1)を接続しています.

IN1とIN2を接続し,1kHzでピーク電圧100mVの正弦波信号源(V1)を接続している.
図7は,図6のシミュレーション結果です.OUT端子の電圧は,入力信号とは逆位相で2倍の振幅のピーク電圧200mVとなっています.また,信号源が接続されていないIN3端子への信号の漏れ込みはありません.

OUT端子の電圧は,入力信号とは逆位相で2倍の振幅のピーク電圧200mVとなっている.
●ボリューム・コントロール特性を検証する
図8は,オーディオ・ミキサー回路のボリューム・コントロール特性を検証する回路です.

ボリュームを2本の抵抗に分割し,それぞれの抵抗値を電圧源でコントロールする.
図6のボリューム抵抗(VR1)を2本の抵抗に分割し,それぞれの抵抗値(VR1AとVR1B)を「R=10k-V(VC1)+1m」と「R=V(VC1)*10k」と設定しています.このように記述することで,VC1端子の電圧に係数を掛けたものを,抵抗値としてシミュレーションすることができます.VR2とVR3も同様です.また,VC1端子の電圧は,電圧源(VC1)でコントロールします.VR2とVR3のボリューム抵抗値も,同様に電圧源でコントロールできるようにしています.
信号源は,複数の周波数を加算するため,V1が基準の振幅で1kHzの正弦波,V2がその1/3の振幅で3kHzの正弦波,V3が1/5の振幅で5kHzの正弦波とします.オーディオ・ミキサー回路のボリュームをコントロールし,OUT端子の出力が,正弦波から矩形波に近づいていくようすをシミュレーションします.
図9が図8のシミュレーション結果です.コントロール端子の電圧に応じて,V1~V3のそれぞれの信号の加算量が変わり,OUT端子の波形が正弦波から矩形波に変化していることが分かります.

コントロール端子の電圧に応じて,それぞれの入力信号の加算量が変わっている.
以上,反転増幅回路を使用したオーディオ・ミキサー回路の解説を行いました.今回の回路は,3入力のオーディオ・ミキサー回路としましたが,ボリュームと加算抵抗を追加することで,簡単に多入力のミキサーとすることができます.また,入力レベル調整に使用するボリュームはAカーブ特性のものを使用すると,音量変化特性が自然になります.Aカーブについての解説は,LTspiceで学ぶオーディオ回路入門 017の「ボリューム・コントロールに使用される可変抵抗器の特性」をご確認ください.
◆参考・引用*文献
(1)AD8606データシート:アナログデバイセズ
解説に使用しました,LTspiceの回路をダウンロードできます.
LTspice12_006.zip
●データ・ファイル内容
Audio_Mixer_2in.asc:図6の回路
Audio_Mixer_2in.plt:図7のグラフを描画するためのPlot settingsファイル
Audio_Mixer.asc:図8の回路
Audio_Mixer.plt:図9のグラフを描画するためのPlot settingsファイル
■LTspice関連リンク先
● LTspice ダウンロード先
● LTspice Users Club
● LTspice メール・マガジン全アーカイブs
◆ Season01 LTspice電子回路マラソン・アーカイブs
◆ Season02 LTspiceアナログ電子回路入門アーカイブs
◆ Season03 LTspice電源&アナログ回路入門アーカイブs
◆ Season04 IoT時代のLTspiceアナログ回路入門アーカイブs
◆ Season05 オームの法則から学ぶLTspiceアナログ回路入門アーカイブs
◆ Season06 LTspiceエデュケーショナル・ファイルで学ぶアナログ回路アーカイブs
◆ Season07 LTspiceドット・コマンドから学ぶアナログ回路アーカイブs
◆ Season08 LTspiceで始める実用電子回路入門アーカイブs
◆ Season09 LTspiceで学ぶオーディオ回路入門アーカイブs
◆ Season10 LTspiceとデータシートで学ぶ実践アナログ回路入門アーカイブs
◆ Season11 LTspiceとデータシートで学ぶ実践アナログ回路アーカイブs









