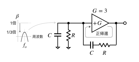
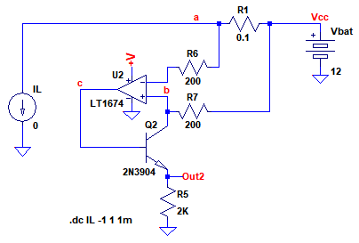
《ダウンロード》一覧
ダウンロードしたいデータを,フリーワードやカテゴリから探せます.
フリーワード検索
カテゴリ
- 画像
- Tech Village(組み込みネットなど)
- トランジスタ技術
- エレキジャック
- ディジタル・デザイン・テクノロジ
- Interface
- TECH I
- CQ ham radio
- エレキジャック・フォーラム
- Smartphone World
- TEST_広告
検索結果一覧
12844件ヒットしました.
«前の20件 ... 251 252 253 254 255 256 257 258 259 260 261 262 263 264 265 266 267 268 269 ... 次の20件»
«前の20件 ... 251 252 253 254 255 256 257 258 259 260 261 262 263 264 265 266 267 268 269 ... 次の20件»








